安定器介紹
安定器是HID中必備的配套零件,s相當一根導為線,它還有另一個叫法叫HID電子鎮流器,英文稱:BALLAST,它的體積非常的小,只有一個普通電腦光驅的四份之一。


HID,高壓氣體放電燈,主要是由HID燈泡、安定器、電源適配線及其附件組成,HID燈泡的燈管內填充有大部分的氙氣(Xenon)與碘化物等惰性氣體。剛開啟氙氣燈電源的一瞬間,安定器將車上的12V電壓瞬間升壓到23000V,利用此高強度的電壓激活HID燈泡在兩極之間產生發出強光,使燈泡達到高亮度照明。
工作原理:
當接通電源后,在瞬間內利用通過變壓器將低壓汽車電源升至2萬伏以上的高壓脈沖激活氙氣燈泡中的氙氣在電弧中產生3000-12000K色溫度,從而激活氙氣燈的照明。這變壓器就是我們所說的“安定器”。
作用:
HID安定器有兩種單體安定器和分體安定器:單體安定器,是安定器和高壓啟動器的合體;分體安定器,是安定器和高壓啟動器分體。
1.具有冷啟動電流〈6.5A(常用安定器是8.5A~9A甚至更高)的性能,啟動速度快,設計了電路自動調動補給電流的功能,也就是常說的二次補給供電的功能,可以使用于不同廠家生產不同管壓的HID燈泡。
2.具備電壓設計寬壓的性能,一般是7.5V~18V(常用安定器是9V~16V),可以保證低電壓和高電壓能夠正常啟動;
3.熱啟動或變光供電時,啟動電流〈5A(常用安定器是7A以上甚至更高),降低因頻繁變光對汽車供電的負荷,以及對汽車其它用電設備的供電影響;通過減少用電瞬間的負荷,保護汽車原有的線路以及汽車自身的保護系統;低電流啟動速度快,排除因降低電流啟動點亮時間長,減少夜間變光造成的視覺停留干擾;低電流啟動防止燈泡老化或光衰,以及降低對其它車用電子設備的干擾。
小功率電源系統也容易啟動的獨特性能,10A以下電源已經可以足夠啟動低功率供電的性能,可以安裝在摩托車等其它設備上使用;自身工作時溫度比較低,減少因自身溫度高造成不良部件或故障增加的可能性,降低產品返修的幾率;因為以上的性能和其它產品不具備的優勢,適應和匹配不同廠家的燈泡以及汽車的性能更強。
hid安定器排名
依托全網大數據,根據品牌價值、口碑評價等多項指數評選出了2023年HID燈品牌排名,前六名分別是飛利浦/Philips、佛山照明/FSL、先科/SAST、雪萊特/Cnlight、暴享、映紅 。如果您正在查找HID燈什么牌子好?那么本HID燈十大品牌排名可供您作為選購參考。
汽車安定器
可降低因頻繁變光對汽車供電的負荷,以及對汽車其它用電設備的供電影響,通過減少用電瞬間的負荷,保護汽車原有的線路以及汽車自身的保護系統,低電流啟動速度快,排除因降低電流啟動點亮時間長,減少夜間變光造成的視覺停留干擾,降低對其它車用電子設備的干擾。
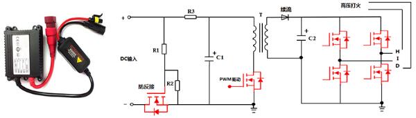
汽車HID安定器MOS管應用方案


防反接保護電路:50N03、50N06
PWM驅動:75NF75、40N20
〈烜芯微/XXW〉專業制造二極管,三極管,MOS管,橋堆等,20年,工廠直銷省20%,上萬家電路電器生產企業選用,專業的工程師幫您穩定好每一批產品,如果您有遇到什么需要幫助解決的,可以直接聯系下方的聯系號碼或加QQ/微信,由我們的銷售經理給您精準的報價以及產品介紹
聯系號碼:18923864027(同微信)
QQ:709211280

