音頻放大電路圖
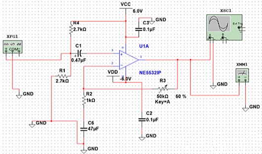
MIC放大電路仿真圖:


原理:圖中用函數發生器模擬咪頭產生mv級別的信號,C1起濾波作用,濾除直流噪音。R1與R4為咪頭提供偏置電壓。R3與R2決定放大倍數,Av=1+R3/R2,R3為電位器,實現放大倍數可調。
音頻放大電路圖二
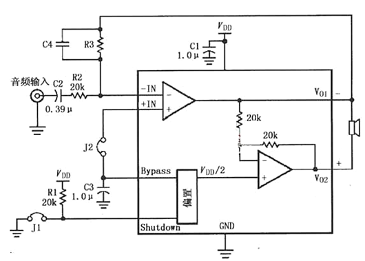
LM4819的高增益音頻放大電路:


增大R3即可提高放大器的增益。在R3兩端并聯電容C4,用于對高頻提供低阻通路濾波,防止高頻自激。J1為跳線,當J1接通時,1腳接地,全功率放大工作;當J1斷開時,1腳為VDD,微功耗關斷,放大器不工作。跳線J2也可控制放大器的工作與否,當J2斷開時,+IN端無偏流而使放大器不工作。接通則工作。
音頻放大電路圖三


要求一定要三極管,MP3信號輸出,小功率管放大,推動中功率管子,失真小,不耦合,這個三極管電路簡單實用,容易制作。
LM4906音頻放大電路圖


如圖所示為LM4906音頻功率放大器的典型應用電路(MSOP封裝)。音頻信號輸入后,經過C2耦合加到放大器的反相輸入端(4腳),功率放大后從 Vo1(5腳)和Vo2(8腳)以電橋輸出的形式加到揚聲器。
LM4906內部有兩個放大器,第一個放大器的增益可由增益選擇端(3腳)控制,3腳為低電平時增益是6dB,3腳為高電平時增益是12dB。第二個放大器增益由內部兩個20kΩ電阻固定為1。
LM4906以電橋差動形式輸出時,功率放大器的增益Av為2&TImes;20kΩ/20kΩ或2&TImes;40kΩ/20kΩ。當1腳為邏輯低電平時放大器微功率關斷,為邏輯高電平時放大器全功率工作。
〈烜芯微/XXW〉專業制造二極管,三極管,MOS管,橋堆等,20年,工廠直銷省20%,上萬家電路電器生產企業選用,專業的工程師幫您穩定好每一批產品,如果您有遇到什么需要幫助解決的,可以直接聯系下方的聯系號碼或加QQ/微信,由我們的銷售經理給您精準的報價以及產品介紹
聯系號碼:18923864027(同微信)
QQ:709211280

