利用MOS管實現單鍵自鎖電子開關
說明(電路僅通過模擬測試通過,實際請自行驗證):
1、支持電壓:3-12V,模擬時最高可以支持到15V,更高電壓請自行設計檢驗;
2、3-5V工作電壓時,僅需要保留 Q1-Q2、R1-R6、C1、SW即可;
3、5-9V工作電壓需要用到Q4及R7、R8;
4、9-12V時需要用到Q5及R9、R10;
5、電路中最好并入一個D1卸壓二級管,防止后續電路中并入的電容干擾;
6、Q4、Q5主要是為了降低采樣電壓值,使Q2處在臨界值上,所以,如果是確定的工作電壓就可以固定與R3串聯的電阻值;
7、Q3主要是加快C1電壓釋放速度,減少開機后關機的等待間隔,C2主要是增加穩定性;


工作原理分析:
1、上電后Q2 基極為低電平,導致截止,所以Q1 G極為高電平而截止;
2、當按下SW開關時,因C1充滿電,此時由C1向Q2放電,導致Q2導通,Q1 G極變為低電平導通,R3構成的反饋電路能夠持續的給Q2 基極供電,實現自鎖導通;
3、松開SW后,C1通過R2進行放電,變為低電平;
4、再次按下SW,C1 充電過程會將Q2基極電壓拉低而截止,Q1因Q2截止 G極電壓升高而截止,而R3反饋電路也失去電壓,所以Q2就缺少了持續導通的條件而自鎖關閉;
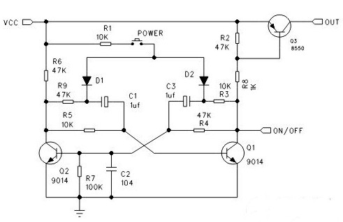
單按鍵自鎖電路圖二


單按鍵自鎖電路圖三

〈烜芯微/XXW〉專業制造二極管,三極管,MOS管,橋堆等,20年,工廠直銷省20%,上萬家電路電器生產企業選用,專業的工程師幫您穩定好每一批產品,如果您有遇到什么需要幫助解決的,可以直接聯系下方的聯系號碼或加QQ/微信,由我們的銷售經理給您精準的報價以及產品介紹

〈烜芯微/XXW〉專業制造二極管,三極管,MOS管,橋堆等,20年,工廠直銷省20%,上萬家電路電器生產企業選用,專業的工程師幫您穩定好每一批產品,如果您有遇到什么需要幫助解決的,可以直接聯系下方的聯系號碼或加QQ/微信,由我們的銷售經理給您精準的報價以及產品介紹
聯系號碼:18923864027(同微信)
QQ:709211280

